研究生苑

当前位置: 首页 >> 研究生教育 >> 研究生苑 >> 正文

生命科学公司2022届硕士研究生学位论文答辩会

发布日期:2022-05-22    作者:     来源:WilliamHill中文官网     点击:


生命科学公司 2022 届硕士研究生学位论文答辩会 

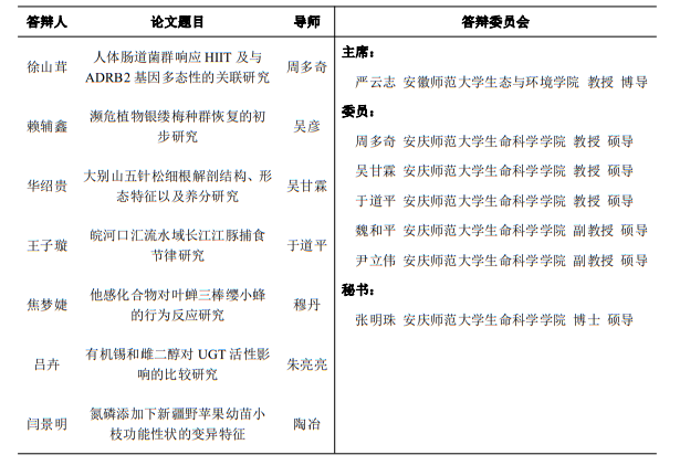
第一组:生态学 

时间:2022   日(星期三)8:30     地点:G411 

答辩形式:线上线下结合


第二组:学科教学(生物)

时间:202261日(星期三)8:00  地点:G402

答辩形式:线上线下结合




上一条:庆祝办学125周年生命科学公司学术报告之一 ——中国农业科公司茶叶研究所博士生导师付建玉研究员作“茶树萜类挥发物的代谢调控与生态学效应”学术报告 下一条:生命科学公司成功举行2022届硕士研究生学位论文预答辩

关闭